水電發展“十三五”規劃
(2016 - 2020年)
國家能源局
前 言
水電是技術成熟、運行靈活的清潔低碳可再生能源,具有防洪、供水、航運、灌溉等綜合利用功能,經濟、社會、生態效益顯著。根據最新統計,我國水能資源可開發裝機容量約6.6億千瓦,年發電量約3萬億千瓦時,按利用100年計算,相當于1000億噸標煤,在常規能源資源剩余可開采總量中僅次于煤炭。經過多年發展,我國水電裝機容量和年發電量已突破3億千瓦和1萬億千瓦時,分別占全國的20.9%和19.4%,水電工程技術居世界先進水平,形成了規劃、設計、施工、裝備制造、運行維護等全產業鏈整合能力。我國水能資源總量、投產裝機容量和年發電量均居世界首位,與80多個國家建立了水電規劃、建設和投資的長期合作關系,是推動世界水電發展的主要力量。
目前,全球常規水電裝機容量約10億千瓦,年發電量約4萬億千瓦時,開發程度為26%(按發電量計算),歐洲、北美洲水電開發程度分別達54%和39%,南美洲、亞洲和非洲水電開發程度分別為26%、20% 和9%。發達國家水能資源開發程度總體較高,如瑞士達到92%、法國88%、意大利86%、德國74%、日本73%、美國67%。發展中國家水電開發程度普遍較低。我國水電開發程度為37% (按發電量計算),與發達國家相比仍有較大差距,還有較廣闊的發展前景。今后全球水電開發將集中于亞洲、非洲、南美洲等資源開發程度不高、能源需求增長快的發展中國家,預測2050年全球水電裝機容量將達20.5億千瓦(2050GW)。
隨著電網安全穩定經濟運行要求不斷提高和新能源在電力市場的份額快速上升,抽水蓄能電站開發建設的必要性和重要性日益凸顯。目前,全球抽水蓄能電站總裝機容量約1.4億千瓦,日本、美國和歐洲諸國的抽水蓄能電站裝機容量占全球的80%以上。我國抽水蓄能電站裝機容量2303萬千瓦,占全國電力總裝機容量的1.5%。“十三五”將加快抽水蓄能電站建設,以適應新能源大規模開發需要,保障電力系統安全運行。
根據《國民經濟和社會發展第十三個五年規劃綱要》、《能源發展“十三五”規劃》和《可再生能源發展“十三五”規劃》,制訂了《水電發展“十三五”規劃》(以下簡稱《規劃》)。《規劃》以加快建設清潔低碳、安全高效現代能源體系,進一步轉變水電發展思路為主線,提出“十三五”水電發展的指導思想、基本原則、發展目標、重點任務和規劃保障,是“十三五”時期我國水電發展的重要指南。


一、規劃基礎
(一)發展現狀
“十二五”時期,我國著力構建安全、穩定、經濟、清潔現代能源產業體系,把在做好生態保護和移民安置的前提下積極發展水電,作為重要的能源發展方針,高度重視開發建設與生態保護、移民安置、經濟社會等的統籌協調工作,新增投產1億千瓦,約占水電總裝機容量的三分之一,為實現我國2015年非化石能源發展目標發揮了有力支撐作用,為促進國民經濟和社會可持續發展提供了重要能源保障。
——裝機規模不斷躍升。“十二五”期間,新增水電投產裝機容量10348萬千瓦,年均增長8.1%,其中大中型水電8076萬千瓦,小水電1660萬千瓦,抽水蓄能612萬千瓦。到2015年底,全國水電總裝機容量達到31954萬千瓦,其中大中型水電22151萬千瓦,小水電7500萬千瓦,抽水蓄能2303萬千瓦,水電裝機占全國發電總裝機容量的20.9%。2015年全國水電發電量約1.1萬億千瓦時,占全國發電量的19.4%,在非化石能源中的比重達73.7%。
“十二五”時期,開工建設了金沙江烏東德、梨園、蘇洼龍,大渡河雙江口、猴子巖,雅礱江兩河口、楊房溝等一批大型和特大型常規水電站,總開工規模達到5000萬千瓦。同時,開工建設了黑龍江荒溝、河北豐寧、山東文登、安徽績溪、海南瓊中、廣東深圳等抽水蓄能電站,總開工規模2090萬千瓦,創歷史新高。



——技術能力實現跨越。“十二五”期間,堅持技術創新與工程建設相結合,加強重大裝備自主化,著力提高信息化水平,工程建設技術和裝備制造水平顯著提高。攻克了世界領先的復雜地質條件下300米級特高拱壩、超高心墻堆石壩采用摻礫石土料和軟巖堆石料筑壩、35米跨度地下廠房洞室群、深埋長引水隧洞群、砂石料長距離皮帶輸送系統等技術難題。自主制造了單機容量80萬千瓦混流式水輪發電機組,500米級水頭、單機容量35萬千瓦抽水蓄能機組成套設備,世界上最大的單體升船機、最大跨度重型纜機等。建成了世界最高混凝土雙曲拱壩錦屏一級水電站,深埋式長隧洞錦屏二級水電站,裝機規模世界第三的溪洛渡水電站,復雜地質條件的大崗山水電站。
——行業管理逐步強化。“十二五”期間,堅持開發與管理、建設與運行并重,逐步完善水電開發政策法規與技術標準,強化水電行業管理,制定了抽水蓄能產業政策,出臺了鼓勵社會資本投資水電站的指導意見,以及流域管理、質量監督、工程驗收和抽水蓄能選點規劃、運行管理相關規定。水電移民政策不斷完善,明確了“先移民后建設”要求,加強了移民檔案和統計管理,建立了流域水電移民工作協調機制。生態保護工作不斷加強,全面落實水電環境影響評價制度,完善了水電建設與驗收的環保技術標準,完成了金沙江上游、黃河上游等河流水電規劃及規劃環評,協調了水電開發與環境保護關系,分層取水、過魚設施、棲息地保護、生態調度等環境友好型措施逐步推廣應用。
(二)面臨形勢
——生態環保壓力不斷加大。隨著經濟社會的發展和人們環保意識的提高,特別是生態文明建設,對水電開發提出了更高要求;隨著水電開發的不斷推進和開發規模的擴大,剩余水電開發條件相對較差,敏感因素相對較多,面臨的生態環境保護壓力加大。
——移民安置難度持續提高。我國待開發水電主要集中在西南地區大江大河上游,經濟社會發展相對滯后,移民安置難度加大。同時,有關方面希望水電開發能夠扶貧幫困,促進地方經濟發展,由此將脫貧致富的期望越來越多地寄托在水電開發上,進一步加大了移民安置的難度。
——水電開發經濟性逐漸下降。大江大河上游河段水電工程地處偏遠地區,制約因素多,交通條件差,輸電距離遠,工程建設和輸電成本高,加之移民安置和生態環境保護的投入不斷加大,水電開發的經濟性變差,市場競爭力顯著下降。此外,對水電綜合利用的要求越來越高,投資補助和分攤機制尚未建立,加重了水電建設的經濟負擔和建設成本。
——抽水蓄能規模亟待增加。總量偏小,目前僅占全國電力總裝機的1.5%,而能源結構的轉型升級要求抽水蓄能占比快速大幅提高;支持抽水蓄能發展的政策不到位,投資主體單一,電站運行管理體制機制尚未理順,部分已建抽水蓄能電站的作用和效益未能充分有效發揮,需要統籌發揮抽水蓄能電站作用。
二、規劃原則
(一)指導思想
全面貫徹黨的十八大和十八屆三中、四中、五中全會精神,落實創新、協調、綠色、開放、共享的發展理念,遵循習近平總書記能源發展戰略思想,把發展水電作為能源供給側結構性改革、確保能源安全、促進貧困地區發展和生態文明建設的重要戰略舉措,加快構建清潔低碳、安全高效的現代能源體系,在保護好生態環境、妥善安置移民的前提下,積極穩妥發展水電,科學有序開發大型水電,嚴格控制中小水電,加快建設抽水蓄能電站。
(二)基本原則
堅持綠色發展,建設生態文明。高度重視生態環境保護,堅持生態優先,科學開發水能資源,建設環境友好型工程,重視生態修復,保障水電可持續發展。
堅持協調發展,確保健康有序。統籌流域水電開發,積極推進水電基地建設,加快調節性能好的控制性水庫建設;優化電源建設結構,加快抽水蓄能發展;統籌水電開發、電網建設和電力市場,增強發展協調性。
堅持創新發展,增強發展動力。加快推進體制機制創新,完善水電開發和建設管理體制,提升流域綜合管理水平;不斷推進技術創新,提高水電建設和裝備制造的國際競爭力。
堅持共享發展,促進脫貧致富。堅持水電開發經濟效益與社會效益并重,把水電發展和促進移民脫貧、增加群眾資產性收益相結合,把水電發展和促進當地經濟發展相結合,讓地方和移民共享水電發展成果。
堅持開放發展,加強國際合作。以“一帶一路”建設為統領,推動水電裝備、技術、標準和工程服務對外合作。
(三)發展目標
全國新開工常規水電和抽水蓄能電站各6000萬千瓦左右,新增投產水電6000萬千瓦,2020年水電總裝機容量達到3.8億千瓦,其中常規水電3.4億千瓦,抽水蓄能4000萬千瓦,年發電量1.25萬億千瓦時,折合標煤約3.75億噸,在非化石能源消費中的比重保持在50%以上。“西電東送”能力不斷擴大,2020年水電送電規模達到1億千瓦。預計2025年全國水電裝機容量達到4.7億千瓦,其中常規水電3.8億千瓦,抽水蓄能約9000萬千瓦;年發電量1.4萬億千瓦時。

三、規劃布局
(一)常規水電站
根據我國水能資源具有的明顯區域分布特點和開發現狀,統籌規劃、合理布局西部和東中部水電開發。
西南地區以川、滇、藏為重心,以重大項目為重點,結合受端市場和外送通道建設,積極推進大型水電基地開發。繼續做好金沙江中下游、雅礱江、大渡河等水電基地建設工作;積極推進金沙江上游等水電基地建設,建設藏東南“西電東送”接續基地。西北地區適應能源轉型發展需要,優化開發黃河上游水電基地。發揮水電的調節作用,實現水電與其他能源的多能互補。加強流域梯級水電站群聯合調度運行管理。到2020 年,西部常規水電裝機規模達到24000 萬千瓦,占全國的比例為70.6%,開發程度達到44.5%。
東中部地區優化開發剩余水能資源,根據能源轉型發展需要,優先挖潛改造現有水電工程,充分發揮水電調節作用,總結流域梯級水電站建設管理經驗,開展水電開發后評價工作,推行中小流域生態修復。到2020 年,常規水電裝機規模達到10000 萬千瓦,占全國的比例為29.4%,開發程度達到82.7%。

(二)抽水蓄能電站
統籌優化能源、電力布局和電力系統保安、節能、經濟運行水平,以電力系統需求為導向,優化抽水蓄能電站區域布局,加快開發建設。
——華北地區。服務新能源大規模發展和核電不斷增長需要,抽水蓄能電站重點布局在河北、山東,河北抽水蓄能電站建設兼顧京津冀一體化的電力系統需要。規劃2020 年裝機規模847萬千瓦,“十三五”期間開工規模約1200萬千瓦。2025年,抽水蓄能電站裝機規模約2300萬千瓦。
——華東地區。服務核電和新能源大規模發展,以及接受區外電力需要,統籌華東電網抽水蓄能站點布局,抽水蓄能電站重點布局在浙江、福建和安徽。規劃2020 年裝機規模1276萬千瓦,“十三五”期間開工規模約1600萬千瓦。2025年,抽水蓄能電站裝機規模約2400萬千瓦。
——華中地區。根據區域內電力系統特點和運行需要,按照區域電網調度需求,合理布局建設抽水蓄能電站,抽水蓄能電站重點布局在城市群和負荷中心附近。規劃2020 年裝機規模679萬千瓦,“十三五”期間開工規模約1300萬千瓦。2025年,抽水蓄能電站裝機規模約1600萬千瓦。
——東北地區。服務新能源和核電大規模發展需要,統籌東北電網抽水蓄能站點布局,加快抽水蓄能電站建設。規劃2020 年裝機規模350萬千瓦,“十三五”期間開工規模約1000萬千瓦。2025年,抽水蓄能電站裝機規模約900萬千瓦。
——西北地區。服務新能源大規模發展和電力外送需要,重點圍繞風電、太陽能等新能源基地及負荷中心合理布局,加快啟動抽水蓄能電站建設。“十三五”期間開工規模約600萬千瓦。2025年,抽水蓄能電站裝機規模約400萬千瓦。
——南方地區。服務核電大規模發展和接受區外電力需要,抽水蓄能電站重點布局在廣東。規劃2020 年裝機規模788萬千瓦,“十三五”期間開工規模約300萬千瓦。2025年,抽水蓄能電站裝機規模約1400萬千瓦。

四、重點任務
(一)水電前期工作
——開展水能資源調查。全面完成西藏水能資源調查,組織發布四川水力資源復查成果。根據能源結構調整的需要,發揮水電運行靈活特點和調節作用,對東中部和西北地區開展優化、挖潛開發的水能資源量進行調查和評價。適時啟動河流水能資源開發后評價工作。
——加快河流水電規劃。加快推進水電規劃研究論證工作,全面完成雅礱江上游等重點河流(河段)水電規劃工作。統籌考慮綜合利用、生態保護、移民安置、區域發展需要,完成金沙江虎跳峽、長江宜賓至重慶、黃河黑山峽等重點爭議河段開發方案綜合研究論證工作。
——滾動調整抽水蓄能規劃。統籌考慮區域電力系統調峰填谷需要、安全穩定運行要求和站址建設條件,對尚未開展選點規劃的地區適時啟動規劃工作;對部分已有選點規劃,經論證有增補、調整站點必要的地區進行滾動調整,充分論證系統需求,分析研究抽水蓄能電站的合理建設規模和布局,優選確定規劃站點。根據發展需要,適時啟動新一輪的全國抽水蓄能規劃工作。

——推進重大項目勘測設計。抓緊推進一批戰略性工程、控制性水庫、骨干項目的前期工作,重點做好金沙江白鶴灘、龍盤、崗托,黃河茨哈峽等常規水電站,河北撫寧、浙江寧海、遼寧清原等抽水蓄能電站的勘測設計、方案研究等工作,優化工程設計,堅持節約集約用地,合理控制工程造價,提出科學合理的工程建設方案。加快推進項目建設各項準備工作。
(二)大型基地建設
——基本建成六大水電基地。繼續推進雅礱江兩河口、大渡河雙江口等水電站建設,增加“西電東送”規模,開工建設雅礱江卡拉、大渡河金川、黃河瑪爾擋等水電站。加強跨省界河水電開發利益協調,繼續推進烏東德水電站建設,開工建設金沙江白鶴灘等水電站。加快金沙江中游龍頭水庫研究論證,積極推動龍盤水電站建設。基本建成長江上游、黃河上游、烏江、南盤江紅水河、雅礱江、大渡河六大水電基地,總規模超過1億千瓦。
——著力打造藏東南“西電東送”接續能源基地。開工建設金沙江上游葉巴灘、巴塘、拉哇等項目,加快推進金沙江上游旭龍、奔子欄水電站前期工作,力爭盡早開工建設,努力打造金沙江上游等“西電東送”接續能源基地。
——配套建設水電基地外送通道。做好電網與電源發展合理銜接,完善水電市場消納協調機制,按照全國電力統一優化配置原則,落實西南水電消納市場,著力解決水電棄水問題。加強西南水電基地外送通道規劃論證,加快配套送出工程建設,建成投產金中至廣西、滇西北至廣東、四川水電外送、烏東德送電廣東、廣西等輸電通道,開工建設白鶴灘水電站外送輸電通道,積極推進金沙江上游等水電基地外送輸電通道論證和建設。


(三)中小流域開發
——控制中小水電開發。落實生態文明建設要求,統籌全流域、干支流開發與保護工作,按照流域內干流開發優先、支流保護優先的原則,嚴格控制中小流域、中小水電開發,保留流域必要生境,維護流域生態健康。水能資源豐富、開發潛力大的西部地區重點開發資源集中、環境影響較小的大型河流、重點河段和重大水電基地,嚴格控制中小水電開發;開發程度較高的東、中部地區原則上不再開發中小水電。棄水嚴重的四川、云南兩省,除水電扶貧工程外,“十三五”暫停小水電和無調節性能的中型水電開發。
——支持離網缺電貧困地區小水電開發。支持邊遠缺電離網地區,因地制宜、合理適度開發小水電,按照“小流域、大生態”的理念,合理布局規劃梯級,科學確定開發規模和方式,維持河流基本生態功能。重點扶持西藏自治區,四川、云南、青海、甘肅四省藏區和少數民族貧困地區小水電扶貧開發工作,繼續實施綠色能源示范縣建設,解決當地居民用電問題。“十三五”期間全國新開工小水電500萬千瓦左右。
(四)抽水蓄能建設
堅持“統籌規劃、合理布局”的原則,根據各地區核電和新能源開發、區域間電力輸送情況及電網安全穩定運行要求,加快抽水蓄能電站建設。
——加快推進規劃站點建設。抓緊落實規劃站點建設條件,積極推進開工建設。加快開工建設一批距離負荷中心近、促進新能源消納、受電端電源支撐的抽水蓄能電站。加強項目建設管理,嚴格執行基本建設程序,保證工程質量和施工安全,確保工程按期投產。
——研究試點海水抽水蓄能。加強關鍵技術研究,推動建設海水抽水蓄能電站示范項目,填補我國該項工程空白,掌握規劃、設計、施工、運行、材料、環保、裝備制造等整套技術,提升海島多能互補、綜合集成能源利用模式。

(五)生態環境保護
——加大大型水電環保力度。統籌水電開發與環境保護,加強水電開發前期研究和環境論證,扎實推進重點河流(河段)水電規劃環評工作,嚴格落實規劃環評要求,做到生態優先,合理布局。強化水電項目環境影響評價工作,科學論證項目的環境合理性;研究制定科學有效的環境保護措施,重點落實生態流量保障、水溫影響減緩、水生生態保護,以及陸生生態保護等措施,切實保護流域生態。加強流域環境影響及保護措施效果跟蹤監測,科學評估項目實施的環境影響和各項環境保護措施的實施效果;積極開展水電規劃、水電項目環境影響跟蹤評價、后評價工作,總結經驗,推動生態友好型水電建設。
——優化小水電改造思路。轉變以擴機增容為主的小水電改造傳統思路,根據流域生態和工程安全需要,因地制宜實施以安全、環保為目標的小水電技術改造工作,提高電站安全水平,提升機組運行效率,增加下泄生態流量,加強運行監測監管。為切實改善電站上下游生態環境,今后,實施各類擴機增容、增效擴容等小水電改造,按照現行有效的環保標準進行環境論證和項目環評,增加環保措施,加大生態流量。
——實施流域生態修復。試點開展長江中上游、金沙江等流域水電開發生態保護與修復。開展中小流域水電開發后評價,全面總結開發經驗教訓,統籌考慮干支流水電開發及其生態環境狀況,對環境保護、水土流失問題相對突出的流域,實施流域生態修復工作,抓緊啟動岷江、涼山州黑水河等河流生態修復試點工作。堅持科學論證、統籌規劃,對環境影響較大、具有改造條件的電站,實施生態改造,增加環境保護設施,促進流域生態恢復;對于建設方案不合理、環境破壞嚴重的電站采取措施逐步淘汰。建立中小水電破壞生態環境懲罰退出機制,落實生態保障責任。
(六)流域綜合管理
——開展流域水電綜合監測。做好流域綜合監測規劃,推動開展烏江、大渡河、雅礱江、金沙江下游、黃河等流域水文泥沙、生態環境、地震活動、工程安全、水庫移民、工程效益等綜合監測。建立流域綜合監測平臺,構建全流域全過程的實時監測、巡視檢查、信息共享、監督管理體系。
——實現梯級聯合優化調度。統籌考慮綜合利用需求,優化水電站運行調度,提高水能資源利用效率。研究流域梯級聯合調度體制機制,統籌發電、防洪、供水、航運、灌溉、生態、安全等要求,制定梯級水電站聯合優化調度運行規程和技術標準,推動長江、金沙江、烏江、大渡河、雅礱江、黃河、南盤江紅水河等流域全面實現梯級聯合調度,充分發揮流域梯級水電開發的整體效益。
(七)水電科技、裝備和生態技術研發
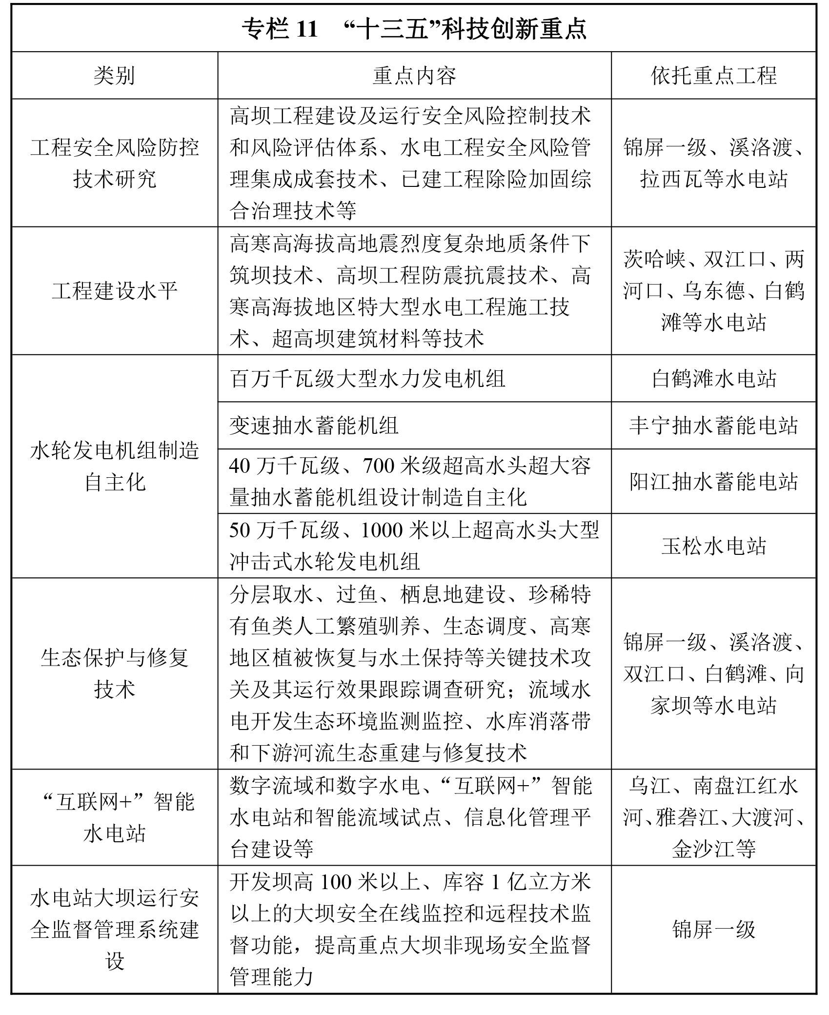
——不斷加強工程安全風險防控技術研究。鞏固大型水電工程安全建設與風險管控技術、復雜地質條件工程勘測與評價技術、高壩工程防震抗震技術、梯級水電站群地震監測技術以及深厚覆蓋層壩基、大型地下洞室群、高壩泄洪消能、高陡邊坡及滑坡體、魚類過壩設施等領域的關鍵技術。開展水電工程失事成因、機理、模式及其預警和應急預案研究,提出影響評價標準。總結錦屏一級、溪洛渡、拉西瓦、大崗山等特高壩工程設計、建設、運行和管理經驗,研究高壩工程建設及運行安全風險控制技術。研發水電工程安全風險管理集成成套技術。完善工程安全風險評估體系,研究已建工程除險加固的工程和非工程措施以及綜合治理技術,實現水電工程全生命周期安全風險在控、可控。
——持續提高工程建設技術水平。以重大工程為依托,重點開展高寒高海拔高地震烈度復雜地質條件下筑壩技術、高壩工程防震抗震技術、高寒高海拔地區特大型水電工程施工技術、超高壩建筑材料等技術攻關,提升水電勘測設計施工技術水平,服務工程建設。依托茨哈峽水電站研究創新250 米級面板堆石壩筑壩技術,依托雙江口、兩河口水電站研究創新300 米級心墻堆石壩筑壩技術,依托烏東德和白鶴灘水電站研究提升強震多發區300米級拱壩及大型地下洞室群關鍵技術。進一步加強水電行業標準化體系建設,突出強制性和關鍵性技術標準制修訂,加強水電領域技術標準信息化。發揮標準在行業管理中的基礎性作用,按水電工程全生命周期理念建立健全水電行業技術標準體系,實現“水電標準化+”效應。
——進一步增強機電設備制造能力。全面實現高性能大容量水電機組和高水頭大容量抽水蓄能機組成套設備設計和制造的自主化。依托白鶴灘水電站實現百萬千瓦級大型水輪發電機組技術突破;依托陽江抽水蓄能電站實現40萬千瓦級、700米級超高水頭超大容量抽水蓄能機組設計制造自主化;依托豐寧抽水蓄能電站研發變速抽水蓄能機組;研制50萬千瓦級、1000米以上超高水頭大型沖擊式水輪發電機組;研究浸沒式蒸發冷卻、機組柔性啟動、水輪機非定常流運行等技術;依托示范項目建設研制海水抽水蓄能機組。
——逐步形成生態保護與修復技術體系。依托雙江口、白鶴灘等典型工程,系統開展水電工程分層取水、過魚、棲息地建設、珍稀特有魚類人工繁殖馴養、生態調度、高寒地區植被恢復與水土保持等關鍵技術攻關及其運行效果跟蹤調查研究,不斷提高水電環境保護技術可行性、有效性和經濟性,為建設環境友好型水電工程提供技術支持;探索和完善流域水電開發生態環境監測監控技術、水庫消落帶和下游河流生態重建與修復技術。
——建設“互聯網+”智能水電站。重點發展與信息技術的融合,推動水電工程設計、建造和管理數字化、網絡化、智能化,充分利用物聯網、云計算和大數據等技術,研發和建立數字流域和數字水電,促進智能水電站、智能電網、智能能源網友好互動。圍繞能源互聯網開展技術創新,探索“互聯網+”智能水電站和智能流域,開展建設試點。加強行業信息化管理,推動信息管理平臺建設,系統監測項目建設和運行信息,建立項目全過程信息化管理體系,為流域管理和行業監管提供支撐。

(八)體制機制改革
——完善水電管理體制機制。建立與國家相關法規政策、改革路線相銜接、相匹配的水電行業管理體制機制。根據國務院簡政放權要求和電力體制改革精神,推進水電建設市場化,鼓勵抽水蓄能電站投資主體多元化,落實項目法人的市場主體地位,完善項目法人責任制的水電建設管理體制。轉變政府職能,強化行業服務和政府監管。進一步理順抽水蓄能電站運行管理體制和電價形成機制。總結金沙江水電開發協調工作經驗,研究建立西藏水電開發協調機制,促進藏東南水電基地開發。研究流域梯級電站水庫綜合管理體制,提出已建跨界水電站水庫綜合管理體制方案。完善大壩運行安全、工程施工安全及工程質量監管體系,強化建設期、過渡期、運行期全過程安全監管,加強大壩安全注冊登記和定期檢查工作,健全應急管理工作機制,提升水電站安全水平。
——健全水電發展政策體系。適應水電開發新形勢,研究出臺水力發電對《可再生能源法》的適用性政策,完善水電發展政策體系。開展龍頭水庫綜合效益共享政策、建立西藏水電發展基金、水電發展促進地方經濟社會發展、水電扶貧、界河水電開發利益協調政策措施等方面研究工作,完善相關政策措施。研究促進水電消納的技術、政策和管理措施。結合電力市場建設,加快推進水電電價市場化改革,逐步完善電價形成機制,基本建立水電消納市場化機制,促進水電持續健康發展。
——建立電站運行協調機制。統籌流域綜合監測和梯級聯合優化調度運行,在大渡河、金沙江等流域逐步建立流域開發運行管理協調機制。探索各大流域按照現代企業制度組建統一規范的流域公司,逐步推動建立流域統一電價模式和運營管理機制。完善水電環境保護管理,建立重點流域生態監測系統和信息平臺,探索鼓勵水電開發的清潔發展機制。加強對已建抽水蓄能電站運行情況和利用狀況的分析總結,學習和借鑒國外運行經驗,結合電力系統實際,深化抽水蓄能電站作用、效益形成機制研究,以及與新能源電站聯合優化運行方案和補償機制,實行區域電網內統一優化調度,建立運行考核機制,確保抽水蓄能電站充分發揮功能效用。
(九)水電開發扶貧
——優先安排貧困地區水電項目建設。貫徹落實中央關于發展生產脫貧一批的精神,積極發揮當地資源優勢,充分尊重地方和移民意愿,科學謀劃、加快推進貧困地區水電重大項目建設,加大貧困地區水電項目開發扶持力度,同等條件下優先布局和核準建設貧困地區水電項目,更好地將資源優勢轉變為經濟優勢和扶貧優勢。
——調整完善資源開發收益分配政策。在加大貧困地區水電開發力度的同時,研究建立針對貧困地區能源資源開發收益分配政策,將從發電中提取的資金優先用于本水庫移民和庫區后續發展,增加貧困地區年度發電指標,提高貧困地區水電工程留成電量比例,落實和完善水電開發財政稅收政策,讓當地和群眾從能源資源開發中更多地受益。
——探索建立水電開發利益共享機制。探索資產收益扶貧,在不改變用途的情況下,財政專項扶貧資金和其他涉農資金投入水電項目形成的資產,具備條件的可折股量化給貧困村和貧困戶,尤其是喪失勞動能力的貧困戶。對在貧困地區開發水電占用集體土地的,試行給原住居民集體股權方式進行補償,探索對貧困人口實行資產收益扶持制度,建立水電開發群眾共享利益機制,讓貧困人口分享資源開發收益。
(十)水電國際合作
——繼續深化與周邊國家的合作。依托孟中印緬經濟走廊和中巴經濟走廊,發揮合作規劃的引領作用,深化與孟印緬巴尼等重點國家的合作,積極參與緬甸、巴基斯坦等國家河流規劃及其梯級的前期工作,推動項目開工建設。跨界河流合作開發穩步推進,充分利用中國和東南亞區域合作、瀾滄江一湄公河合作機制、大湄公河次區域經濟合作機制,為我國水電產能“走出去”和加強區域水電互聯互通創造條件,促進地區協同發展。
——切實提升水電“走出去”質量。加快我國水電技術、標準、裝備“走出去”。加強與亞洲、非洲、南美洲等國家的合作和培訓交流,重點開展“一帶一路”沿線國家戰略合作。完善政策引導、政府推動、行業自律、有序發展機制,提升企業編隊出海能力。發揮政府間合作規劃引領作用,通過投資驅動、規劃設計、咨詢評估、工程建設、運行管理等多種方式參與境外水電開發。加強“走出去”工程項目的安全質量、環境保護、社會責任等引導和管理,加強水電行業技術標準與國際國外標準對接,優勢互補、互利共贏的合作機制不斷完善,技術服務、投資開發、裝備制造等合作領域不斷擴大、合作形式不斷創新,持續提升我國水電的競爭力和國際影響力。
五、規劃保障
——細化任務落實。強化規劃對“十三五”期間常規水電站和抽水蓄能電站發展的指導和約束作用,嚴格基本建設管理程序,防止盲目開發和無序建設,確保布局合理、健康有序。各省(區、市)、各大型企業要根據本規劃合理制定本地區、本系統的水電開發規劃,做好與全國主體功能區規劃、城鄉規劃、土地利用總體規劃、生態功能區劃、水資源綜合規劃、生態環境保護規劃等相關規劃的銜接,細化落實本規劃提出的目標、任務,確保本規劃按期完成。
——落實企業責任。水電項目法人是電站建設的責任主體,要按照企業自主決策、自擔風險的要求,根據規劃加強前期工作管理,保證前期工作質量和進度,有序推進項目開工建設,加強工程建設質量管理,確保生產運營安全。積極開展宣傳工作,加強水電開發輿論引導。
——加強政府監管。落實簡政放權、放管結合、優化服務的要求,強化規劃指導、政策引導、政府服務和行業監管。適應水電發展新形勢,不斷完善水電開發政策措施;加強中央與地方、部門與部門、政府與企業的協調,形成促進水電開發推動合力;做好水電發展行業服務與管理工作,強化事中事后監管。
——強化督促檢查。加強對水電前期工作、移民安置、項目建設、環境保護等跟蹤分析,及時掌握規劃執行情況;強化目標考核,根據需要適時開展實地檢查,督促各項任務和措施落到實處;根據規劃實施情況,及時開展中期評估,適時對規劃目標和重點任務進行動態調整。
六、規劃效果
(一)投資估算
初步測算“十三五”期間水電建設投資需求約5000 億元,其中大中型常規水電約3500億元,小水電約500 億元,抽水蓄能電站約1000億元。按20% 的資本金比例測算“十三五”期間資本金需求為1000億元,融資4000 億元。西部的四川省、云南省、西藏自治區是常規水電建設的重點區域,水電建設投資分別達到1800億元、1000億元、300億元;山東、浙江、安徽、福建、河北等省建設投資規模均超100億元。預計常規水電單位千瓦投資在1.3萬元以上,抽水蓄能單位千瓦投資7000元左右。
(二)綜合效益
水電工程除提供大量清潔能源外,還可以通過水庫調節作用,合理配置水資源,變水患為水利,減輕洪澇水旱災害損失及其生態危害。水電具有發電、防洪、供水、航運、灌溉、保護環境、促進移民脫貧致富和地方經濟社會發展等綜合效益。
“十三五”期間,水電將累計提供5.6萬億千瓦時的清潔電量,滿足我國經濟社會發展的用電需要,相應節約16.8億噸標準煤,減少排放二氧化碳35億噸,二氧化硫1250萬噸,氮氧化物1300萬噸,對減輕大氣污染和控制溫室氣體排放將起到重要的作用,具有巨大的生態效益。
“十三五”期間,河流防洪能力進一步提高,水資源調配能力進一步增強,水電綜合效益發揮進一步顯現,對下游河段及河口區域的水環境改善,城市和鄉村供水條件改善,河流濕地生態功能維護都有積極作用。初步統計“十三五”新投產水電可新增調節庫容約153億立方米,防洪庫容約74億立方米,灌溉面積約231萬畝,改善航道774 余公里。
“十三五”期間,抽水蓄能電站新增投產1697萬千瓦,均位于東北、華北、華東、華中和華南等經濟中心及新能源大規模發展和核電不斷增長區域。抽水蓄能電站作為保障電力系統安全穩定運行的特殊電源及最環保、能量轉換效率最高、具經濟性大規模開發的儲能設施,可提高供電穩定運行水平,優化人民生活質量;并可通過增加風電、太陽能、核電等的利用率及改善火電、核電的運行條件,節約化石能源消耗,減少溫室氣體排放和污染物,保護生態環境。
“十三五”期間,水電建設將帶動水泥、鋼材的消費。水電建設和運行期間還將為地方經濟社會發展增加大量的稅費收入,初步測算,“十三五”期間新投產水電運行期年均稅費可達300 億元。此外,電站建設對改善當地基礎設施建設、拉動就業、促進城鎮化發展都具有積極作用。
責任編輯: 江曉蓓