2014年全國能源工作會議上,能源局為今年的能源工作給出四大主要工作目標,并分配下10大主要工作。隨后,國家能源局宣布中國將新增光伏發電裝機1400萬千瓦。在這14GW的總裝機目標中,分布式占60%,共計8GW。一時間,分布式光伏成為太陽能發電行業最熱門詞匯。圍繞分布式光伏的這8GW,中國各行各界均對此給予關注目光。有業內人士指出,分布式光伏目前面對問題較多,困難較大,能源局的8GW分布式光伏目標恐怕難以完成。又給各界帶來頗多余慮,對于分布式光伏發電全面支持的國家能源政策到底能不能踐實?
3月5日,國務院總理李克強宣讀任內首份政府工作報告時稱,推動能源生產和消費方式變革。加大節能減排力度,控制能源消費總量,今年能源消耗強度要降低3.9%以上,二氧化硫、化學需氧量排放量都要減少2%。要提高非化石能源發電比重,發展智能電網和分布式能源,鼓勵發展風能、太陽能,開工一批水電、核電項目。加強天然氣、煤層氣、頁巖氣勘探開采與應用。
由此,在本月召開的“兩會”上,太陽能提案首次成熱點。而分布式光伏發電也再次引爆話題焦點。兩會期間,不少兩會代表和委員針對日趨嚴峻的能源環境形勢,紛紛遞交光伏發電提案,力推分布式發電。部分兩會委員建議,我國應加快啟動太陽能光伏市場的發展與應用,完善相關配套政策。
中共中央、國務院印發的《國家新型城鎮化規劃》(2014-2020年),根據中國共產黨第十八次全國代表大會報告、《中共中央關于全面深化改革若干重大問題的決定》、中央城鎮化工作會議精神、《中華人民共和國國民經濟和社會發展第十二個五年規劃綱要》和《全國主體功能區規劃》編制,按照走中國特色新型城鎮化道路、全面提高城鎮化質量的新要求,明確未來城鎮化的發展路徑、主要目標和戰略任務,統籌相關領域制度和政策創新。
《國家新型城鎮化規劃》第十八章內容中提出,新型城鎮化規劃應該順應現代城市發展新理念新趨勢,推動城市綠色發展,提高智能化水平,增強歷史文化魅力,全面提升城市內在品質。
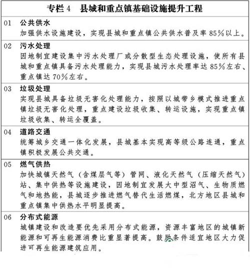
《規劃》提出,將生態文明理念全面融入城市發展,構建綠色生產方式、生活方式和消費模式。嚴格控制高耗能、高排放行業發展。節約集約利用土地、水和能源等資源,促進資源循環利用,控制總量,提高效率。加快建設可再生能源體系,推動分布式太陽能、風能、生物質能、地熱能多元化、規?;瘧?,提高新能源和可再生能源利用比例。實施綠色建筑行動計劃,完善綠色建筑標準及認證體系、擴大強制執行范圍,加快既有建筑節能改造,大力發展綠色建材,強力推進建筑工業化。合理劃定生態保護紅線,擴大城市生態空間,增加森林、湖泊、濕地面積,將農村廢棄地、其他污染土地、工礦用地轉化為生態用地,在城鎮化地區合理建設綠色生態廊道。在縣城和重點鎮基礎設施提升工程專欄內,更是提出要優先使用太陽能等分布式能源。

責任編輯: 中國能源網