在雙碳目標的推動下,光伏產業不斷升級創新,成為備受資本市場高度關注的板塊之一。其中,光伏應用細分領域中的新概念“BIPV”,熱度更是居高不下。距4月底觸底反彈至今,BIPV概念漲幅接近40%。
7月,我國住房和城鄉建設部國家發展改革委印發了關于城鄉建設領域碳達峰實施方案的通知,通知指出,進一步推動建筑太陽能光伏一體化建設,推動既有公共建筑屋頂加裝太陽能光伏系統,到2025年,新建公共機構建筑、新建廠房屋頂光伏覆蓋率力爭達到50%。
7月末,上海相關政策緊隨其后,《上海市關于完整準確全面貫徹新發展理念做好碳達峰碳中和工作的實施意見》和《上海市碳達峰實施方案》指出,大力推動既有建筑安裝光伏,到2030年,實現應裝盡裝。

重大利好政策一出臺,直接點燃市場熱情,特別是提到“到2030年,實現應裝盡裝”,BIPV正在從提倡,走向全面強制推廣。
BIPV,即光伏建筑一體化(Building Integrated Photovoltaics),簡單來說,就是把光伏組件安裝到建筑外圍護結構的表面,以提供電力。它既可以作為建筑結構的功能部分,取代屋頂、窗戶、瓦、遮雨棚等部分傳統建筑結構;同時又可以結合光伏多功能建筑組件,實現與照明結合、與建筑遮陽結合、光伏光熱系統等更多功能。
目前,由于其優越性顯著,BIPV的應用已十分廣泛,從早期單一的屋頂,已拓展到建筑的方方面面,包括光伏遮陽板、光伏幕墻、光伏車棚等。

減碳壓力倒逼下 BIPV將迎爆發式增長
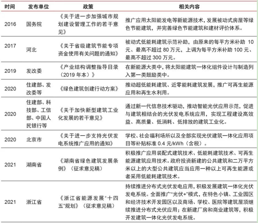
2020年9月,我國提出“碳達峰”、“碳中和”的愿景目標,其中發展綠色建筑成為實現減碳目標的重要手段,BIPV也迎來了市場爆發的前夜。目前,我國及各省市十四五規劃綱要多提及BIPV相關內容,為其帶來發展新機遇。如下表,這是近年BIPV/光電建筑的相關政策:


我國光伏建筑一體化裝機量市場潛力巨大。根據相關統計數據,我國分布式光伏裝機量由2016年4GW增至2020年16GW,預計2021年我國分布式光伏裝機量能達到22GW。其中,BIPV裝機量預計由2021年1.1GW增至2025年30.2GW,在分布式光伏中的滲透率由2021年4.9%增至2025年74.5%。
基于建筑面積的測算表明,“十四五”末BIPV潛在增量/存量市場規模或可達百億/千億元級別。

BIPV是打造綠色建筑最有效的解決方案方式之一,符合國家發展綠色建筑的趨勢,國家層面出臺了一系列補貼政策推動其發展。
在“碳中和”的背景下,我國將持續推進光伏建筑一體化。“十四五”時期,國家鼓勵發展光伏產業和綠色建筑,BIPV將迎來發展新機遇。
BIPV產業鏈正在成形 頭部企業值得關注
實際上,融合先進光伏技術是建筑行業實現“雙碳”目標的重要路徑。光伏產業近十年來技術不斷進步,成本持續下降,為光電建筑應用打下基礎。建筑光伏一體化提供了建筑產能的最佳路線,成為建筑實現碳達峰、碳中和的重要途徑。
我們能夠從市場上看到,不少光伏企業都加大力度投入BIPV建設,尤其是組件企業,基于BIPV“光伏+建筑”的雙重屬性,攜手建筑企業強強聯手,先發領跑優勢明顯。

作為國內較早一批從事光伏發電業務的企業之一,東方日升積極布局BIPV,具有成熟的經驗積累和技術儲備,其多個項目均已投入使用。常州公司于2019年8月并網的BIPV項目證實,該項目兼具經濟性和投資性,內部收益率約14.8%。
今年3月,東方日升發布最新光伏建筑一體化(BIPV)產品“超能頂”、“超能瓦”、“超能頂”搭載采用210電池的雙玻無邊框組件,適用于工商業建筑屋頂。“超能瓦”適用于民用建筑屋頂,最大功率為120瓦。
同期,東方日升聯手精工鋼構集團旗下子公司精工工業跨界合作,推出BIPV整體解決方案“精昇”,助力建筑光伏一體化行業發展。
7月,東方日升再次攜手東方雨虹,雙方就BIPV業務領域合作進行深入交流,并正式簽署戰略合作協議。
我國BIPV市場空間巨大,隨著政策的推動和性價比的提升,BIPV和相關頭部企業有望迎來一夜爆發。
責任編輯: 李穎